其他推荐专栏 News
岭东文化
来源:网易新闻20201124有这样一位隐形富豪,他曾是香港最大的地产大亨,身价是李嘉诚的二十倍。他的名字虽不如李嘉诚、李兆基、刘銮雄等人那么响亮,但是他做的事情却为很多人欣赏。他就是香港企业家,合和实业创办人和现任主席胡应湘。从'的士大王'之子到'投资大王'胡应湘祖籍广州花都,1935年出生于香港。胡应湘家境优渥,父亲胡忠是香港赫赫有名的'的士大王'。上世纪六十年代中期,胡忠旗下的公司拥有香港一半左右的的士,随后转向地产业发展。然而与其他富二代不同,胡应湘小时候家里并不算富裕,祖父初来香港时只是一个庄稼汉,胡忠发家前为了养家糊口也下过地种过田。父亲常跟胡应湘提起小时候的故事,胡应湘也亲眼目睹父亲劳作之艰辛,后来家境逐渐宽裕,胡忠才有条件送孩子们出国留学。胡家的故事正是很多奋力打拼的香港家庭的缩影。胡应湘毕业于美国普林斯顿大学,在大学期间主修土木工程专业,回国后在父亲支持下创办合和实业。合和实业总部位于1980年落成的湾仔合和中心,曾是香港最高的大厦,由胡应湘本人亲自设计。与其他地产商不同的是,胡应湘本身就是建筑师出身,凡事亲力亲为,直到现在仍坚持亲自绘制图纸。1972年合和实业与长江宝业、新世界地产、大昌地产及恒隆地产同年上市,被称为'华资地产五虎将'。胡应湘曾说企业上市对他来说是一个巨大的转折点,合和当年的市值甚至...
发布时间: 2020 - 12 - 02
浏览次数:3
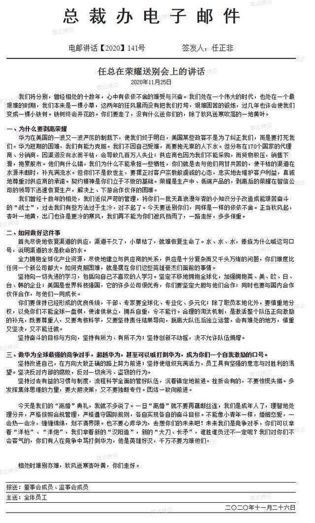
来源:中央纪委国家监委网站20201128“我们本来是一棵小草,这两年的狂风暴雨没有把我们打垮,艰难困苦的锻炼,过几年也许会使我们变成一棵小铁树。铁树终会开花的。”今日,华为创始人、总裁任正非在荣耀送别会上的一席讲话,让很多网友热泪盈眶。过去几年,华为经历了许多痛苦而艰难的时刻。美国政府一波一波严厉制裁,打压持续升级。断供、封杀、制裁,打不垮不屈的生命。正如任正非一次次讲到的那架“烂飞机”,二战中被打得像筛子一样、浑身弹孔累累的伊尔2飞机,依然坚持飞行,终于安全返回。没有伤痕累累,哪里皮糙肉厚,英雄自古多磨难。华为抗住压力,积极克服困难,剥离荣耀任务,正是一场“壮士断腕”式的自救与新生。危中有机、危可转机。这是古老的辩证法,也是深刻的启示录。在这场化危为机的战斗中,至少有两点启示愈发清晰。自力更生、艰苦奋斗,任何时候都不过时。在关键核心技术上被“卡脖子”、受制于人,就在于还没有实现自主可控。一棵大树,树叶再繁茂,根基不强,还是不稳。当年在延安开垦南泥湾,新中国成立后在一张白纸上搞生产,都是自力更生、艰苦奋斗开辟了道路。现在条件好了,同国外技术交流多了,自力更生的精神不能丢,这是我们力量的基点。还是得静下心来,耐得住寂寞,加强自主创新,在基础研究、关键核心技术上孜孜不倦耕耘。胸怀大格局。这种格局体现在对待竞争对手上,荣耀剥离后,“做华为全球最强的竞争对手,超越华为,甚至可以喊打倒华为...
发布时间: 2020 - 11 - 30
浏览次数:7
来源:凤凰新闻20201030明武宗正德十六年,王阳明刚刚平定宁王的叛乱,又收到罗钦顺的书信,彼此交流了对《大学》古本的看法。彼时,祖母离世,他未能送葬,又听闻父亲患病,顿感焦心如焚。于是阳明连续四次上奏朝廷,乞求还乡省亲,结果朝廷都以叛乱未定为由,拒绝了他。阳明日夜听闻父亲病危,寝食难安,甚至想要弃官逃归。但因武宗尚未归朝,只得继续镇守南昌。一天,阳明问朋友们说:“我欲逃回,何无一人赞行?”门人周仲说:“先生思归一念,亦似着相。”阳明沉思许久,回答说:“此相安能不着!”“着相”是佛家的用语,佛教提倡不要执着于“我相、人相、众生相、寿者相”,为了逃出轮回,修道以达彼岸,不惜抛却骨肉、离弃父母,进入空门,遁世出家。这点王阳明尤其反对,他说:“佛氏不着相,其实着了相,吾儒着相,其实不着相。”因为佛教徒怕父子君臣夫妇之累,所以才选择逃避;而“吾儒”则选择了面对,还它个忠孝仁义。儒者只所以能够如此,是因为明白“良知”尚在的缘故。王守仁(1472—1529),号阳明阳明始揭“致良知”之教经过这次出生入死的变故,阳明更加相信凭借良知能够忘患难、出生死。从此确信了良知就是儒门的核心思想,他在给弟子邹守益的信中说:“往年尚疑未尽,今自多事以来,只此良知无不具足。譬之操舟得舵,平澜浅濑,无不如意。”只要有良知在心里,就如同掌控了船舵,在风平浪静的生活中,过得心安而理得;即便遇见大风大浪,双手不离船舵...
发布时间: 2020 - 11 - 25
浏览次数:9
来源:凤凰新闻20201120口述:管清友 如是金融研究院院长、首席经济学家采访:徐悦邦来源:正和岛01、大选过后,我们正迎来“危险100天”美国大选的靴子基本落地,拜登当选几乎已成定局。大选过后,中美关系会有缓和吗?我想本质上很难,最多是阶段性缓和。拜登会比特朗普更难对付。中美关系,将进入一个重新校准期。拜登一定也会向中国施压,然而作为建制派,他会按照规则、按照套路出牌,拜登政策的可预测性更强一些。一句话概括拜登对华政策的特点,就是:政治正确代替经济利益,系统性代替随意性,建制派代替非建制派,确定性代替不确定性。但由于全球经济的长期失衡和几个大国间目标的冲撞,遏制仍是大方向。     虽然拜登没有那么强硬,甚至在竞选时承诺当选就取消对华加征的关税,也会加强与中国的对话机制。但也没有那么友好,也在所谓的意识形态议题上大放厥词,涉疆涉港涉藏议题上意识形态化,无端批评中国。所以我认为在大战略上不会有太大变化,但在战术上会有变化,我自己理解大概有这几个方面:1. 在一些议题上,会和中国合作比如说气候变化问题。我博士后的研究方向就是能源和气候变化政策,所以我稍微了解一些。拜登很可能会重新回到《巴黎协定》,该和中国合作的和中国合作,该和世界合作的和世界合作。我觉得我们也要以气候协定为基础,扩大和美国的合作点、合作面,以合作促进关系改善。2. 校正特朗普...
发布时间: 2020 - 11 - 25
浏览次数:7
来源:凤凰新闻20200816当我们自己也在慢慢地变老的时候,我们能留给下一代的是什么?在下一代想起我们的时候,除了互相间那种鸡肠狗肚的争斗,除了看见我们在谈车子、谈房子、谈票子、制造一座庞大无比的精品垃圾山,我们还能留给他们一些什么样的更值得纪念的东西?复旦教授:下一代想起我们的时候,除了鸡肠狗肚的争斗和一座庞大无比的精品垃圾山,还能留下什么?文/姚大力(现任复旦大学历史地理研究中心教授,清华大学国学研究院兼职教授)读书报:您的学术经历很有意思。在南京大学历史系您担任过四年系主任,到1991年卸任时却还是个副教授。这么多年以来,您从没有出版一部个人专著;已出版的《北方民族史十论》《蒙元制度与政治文化》《读史的智慧》等书,其实都是您已发表论文或学术评论的结集。在中国的学术界,这好像有点另类吧?姚大力:很多年以前,复旦一份叫《复旦青年》的校内报纸有记者采访我。那篇访谈稿选用了我当时说的一句话“我是很幸运的”来作标题。这是我的真心话。因为如果在某个一般院校里,我可能连当副教授都不够格;但到复旦不过两年,我就被晋升为正教授。在最近二十多年里,我很可能是全国唯一的一个未出专著就获得正教授职位的人。不仅如此,讲老实话,在晋正时,我正拖欠着在南京大学时认领的一个教育部科研项目,并且已拖了好多年。所以我一直被挂名在教育部的“黑名单”上,不允许再申报新的部颁课题。现在看来,我是有幸提前一步,在以项...
发布时间: 2020 - 11 - 24
浏览次数:19
来源:凤凰新闻20200806在中国多民族的语言中,满语属于不完善的小语种。满语为满洲人使用的语言,其属于阿尔泰语系,满—通古斯语族。汉语对满语的影响满语中存在着大量来自汉语、蒙古语、藏语、梵语等语言的借词,其中尤以汉语借词数量巨大,有一种观点认为满语中的汉语借词占满语词汇的三分之一左右。说到满语中的汉语借词,可追溯到满语的前身女真语。明代的《华夷译语》中,收录了八百多个女真词语,均用汉语标音,其中汉语借词约占10%。明万历十一年(1583年),努尔哈赤以十三副铠甲起兵,开始统一女真各部的事业。至明万历四十四年(1616年)统一女真各部,建立了后金政权,并自称满洲。清太祖天命十年(1625年),从辽阳迁都沈阳,整个辽东全部划入后金版图。清太宗天聪十年(1636年),建大清国,改元崇德。直至1644年入关前,这一个甲子的时间,是满族形成,活动范围日益扩大,与其他民族尤其是汉族交往越来越频繁的时期。在这段历史时期中,满族作为一个新兴民族,充满活力,蓬勃向上,不断开拓自己的视野,接受新鲜事务,学习了不少新的生产技术和科学知识。为了适应新的形势,适应自己的发展,向其他先进民族学习、借鉴是必不可少的。满语中大量汉语借词的出现,是顺应这种形势发展的必然结果。满清入主中原后,曾想在全国普及满语,但却没能成功。原因很简单,由于满语的词汇量不够,满清皇帝在治国理政时,很多号令用满语根本无法表达,朝廷...
发布时间: 2020 - 11 - 23
浏览次数:9
Copyright ©2018 - 2021 彦山学堂
您是第 位访问本站,谢谢您的关注!
犀牛云提供云计算服务